|
|
|
ПОСТУЛАТЫ ЭЙНШТЕЙНА
- во всех инерциальных системах отсчета все физические явления (механические и электромагнитные) протекают одинаково;
- скорость света в вакууме является предельной скоростью любого взаимодействия и не зависит от скорости движения источника.
Из этих постулатов были выведены уравнения, которые связывают значения пространственных координат и времени в двух системах, движущихся равномерно друг относительно друга.
Эти уравнения сходны с уравнениями преобразования Галилея, но приводят к существенно иным результатам, когда скорость относительного движения становится сравнимой со скоростью света.
Указанные преобразования впервые были получены Лоренцем (на базе произвольных допущений, которые впоследствии были заменены постулатами Эйнштейна) и названы его именем – преобразования Лоренца.
|
ПОСТУЛАТИ ЕЙНШТЕЙНА
- у всіх інерційних системах відліку всі фізичні явища (механічні та електромагнітні) протікають однаково;
- швидкість світла у вакуумі є граничною швидкістю будь-якої взаємодії і не залежить від швидкості руху джерела.
З цих постулатів були виведені рівняння, які пов'язують значення просторових координат і часу у двох системах, що рухаються рівномірно один щодо одного.
Ці рівняння подібні з рівняннями перетворення Галілея, але призводять до суттєво інших результатів, коли швидкість відносного руху стає порівнянною зі швидкістю світла.
Зазначені перетворення вперше були отримані Лоренцем (на базі довільних припущень , які згодом були замінені постулатами Ейнштейна) і названі його ім'ям - перетворення Лоренца.
|
|
ОТНОСИТЕЛЬНОСТЬ ОДНОВРЕМЕННОСТИ
Два события, происходящие в один и тот же момент времени в одной точке пространства, будут одновременными и в любой другой инерциальной системе координат. Два события, происходящие в один и тот же момент времени, но в разных точках пространства, будут неодновременными в любой другой инерциальной системе координат.
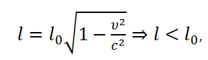
СОКРАЩЕНИЕ ДЛИН ОТРЕЗКОВ
При движении тел их длина в направлении движения сокращается, и тем больше, чем больше скорость движения. Размеры тел в направлении, перпендикулярном направлению движения, не изменяются.
|
ВІДНОСНІСТЬ ОДНОЧАСНОСТІ
Дві події, що відбуваються в один і той же момент часу в одній точці простору, будуть одночасними і в будь-який інший інерціальній системі координат. Дві події, що відбуваються в один і той же момент часу, але в різних точках простору, будуть неодночасними в будь-який інший інерціальній системі координат.
СКОРОЧЕННЯ ДОВЖИН ВІДРІЗКІВ
При русі тіл їх довжина в напрямку руху скорочується, і тим більше, чим більше швидкість руху. Розміри тіл в напрямку, перпендикулярному напрямку руху, не змінюються.
|
где l – длина движущегося тела;
lо – собственная длина тела в системе отсчета, где оно покоится.
|
ЗАМЕДЛЕНИЕ ВРЕМЕНИ
Время, отсчитанное по часам, движущимся вместе с телом, называется собственным временем этого тела. Собственное время всегда меньше времени, отсчитанного по часам, движущимся относительно тела. Движущиеся часы идут медленнее покоящихся.
|
УПОВІЛЬНЕННЯ ЧАСУ
Час, відлічений по годинах, що рухаються разом з тілом, називається власним часом цього тіла. Власний час завжди менше часу, відрахуваного по часам, які рухаються вiдносно тіла. Рухомі часи йдуть повільніше покоящихся.
|

|
где τ – временной интервал, отсчитанный по неподвижным часам;
τо – временной интервал, отсчитанный по движущимся часам.
РЕЛЯТИВИСТСКИЙ ЗАКОН СЛОЖЕНИЯ СКОРОСТЕЙ
|
де τ – часовий інтервал, відлічений по нерухомих годинах;
τо – часовий інтервал, відлічений по рухомих годинах.
РЕЛЯТИВІСТСЬКИЙ ЗАКОН СКЛАДАННЯ ШВИДКОСТЕЙ
|
|
РЕЛЯТИВИСТСКИЙ ИМПУЛЬС
|
РЕЛЯТИВіСТСЬКИЙ ІМПУЛЬС
|
|
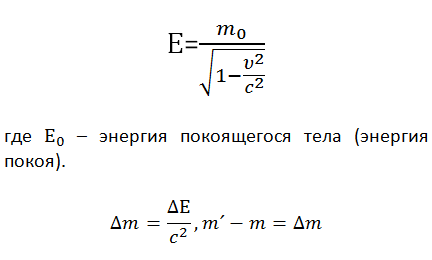
где m0 – масса частицы в той системе отсчета, где она покоится. Ее называют массой покоя и она совпадает с массой частицы в классической механике.
ЗАВИСИМОСТЬ МАССЫ ОТ СКОРОСТИ
Масса тел возрастает вместе со скоростью, увеличиваясь от массы покоя m0 до бесконечности при скорости равной скорости света (релятивистская масса).
|
де m0 - маса частки в тій системі відліку, де вона нерухома. Її називають масою спокою і вона збігається з масою частинки в класичній механіці.
ЗАЛЕЖНІСТЬ МАСИ ВІД ШВИДКОСТІ
Маса тіл зростає разом зі швидкістю, збільшуючись від маси спокою m0 до нескінченності при швидкості дорівнює швидкості світла (релятивістська маса).
|
|
Понятие массы покоя к частице, движущейся со скоростью света (фотону), неприменимо. Тела, обладающие конечной массой при скорости, равной скорости света, с меньшей скоростью двигаться не могут.
РЕЛЯТИВИСТСКАЯ ЭНЕРГИЯ
Энергия и масса – это две взаимосвязанные характеристики любого физического объекта.
|
Поняття маси спокою до частинки, що рухається зі швидкістю світла (фотону), не застосовується. Тіла, що володіють кінцевої масою при швидкості, яка дорівнює швидкості світла, з меншою швидкістю рухатися не можуть.
РЕЛЯТИВІСТСЬКА ЕНЕРГІЯ
Енергія і маса - це дві взаємопов'язані характеристики будь-якого фізичного об'єкта.
|
| Всякое изменение энергии тела сопровождается изменением релятивистской массы и наоборот. | Будь-яка зміна енергії тіла супроводжується зміною релятивістської маси і навпаки. |
Специальная теория относительности |
Описание курса
| Преобразования Лоренца
|